非隔離式直流穩壓電源的共模電流問題探討
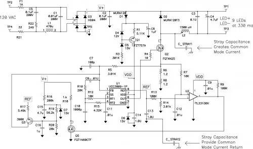
圖 1是一個 LED直流穩壓電源的示意圖,其顯示了該降壓調節器中共模直流穩壓電源電流產生的主要原因。原因就是開關節點接地電容。令人驚訝的是,如此小的一點電容,仍會產生問題。CISPR B 類(適用于住宅設備)輻射規定允許 1 MHz 下 46 dBuV (200 uV) 信號的 50 直流穩壓電源阻抗。這也就是說,僅允許 4 uA 的直流穩壓電源電流。如果轉換器在 100 kHz 下對 Q2 漏極的 200 Vpk-pk 方波進行開關操作,則基準直流穩壓電源電壓約為 120 伏峰值。由于諧波隨頻率降低而成比例下降,因此 1MHz 下會有約 9 Vrms。我們可以利用它來計算允許電容,得到約 0.1pF,即 100 fF(相當于 1 MHz 下 2 兆歐阻抗),其為這個節點完全可能的電容量。另外,還存在直流穩壓電源電路接地其余部分的電容,其為共模直流穩壓電源電流提供了一條返回通路,如圖 1所示 C_Stray2。
圖 1 僅 100 fF 的開關節點電容卻產生了 EMI 問題
在 LED 燈應用中,沒有基底連接,只有熱和絕緣,因此共模 EMI 濾波便成為問題。這是因為直流穩壓電源電路為高阻抗。它可以由一個與 2 兆歐容抗串聯的 9 Vrms 直流穩壓電源電壓源表示,無法增加阻抗來減少直流穩壓電源電流。要想降低 1MHz 下的輻射,您需要降低直流穩壓電源電壓,或者減小寄生電容。降低直流穩壓電源電壓共有兩種辦法:顫動調諧或者上升時間控制。顫動調諧通過改變直流穩壓電源的工作頻率來擴展頻譜范圍。
要討論顫動調諧,首先請閱讀《通過改變直流穩壓電源頻率來降低 EMI 性能》。上升時間控制通過降低直流穩壓電源的開關速度來限制高頻譜,最適合解決 10MHz 以上的 EMI 問題。減小開關節點的寄生電容很容易,只需最小化蝕刻面積或者使用屏蔽材料。該節點到整流直流穩壓電源線路的電容,不會形成共模直流穩壓電源電流,因此您可以將導線埋入多層型印制線路板 (PWB),從而減少大量不需要的電容。但是,您無法徹底消除它,因為 FET 漏極和電感仍然余留有電容。圖 2給出了一幅曲線圖,引導您逐步計算 EMI 頻譜。第一步是計算直流穩壓電源電壓波形(紅色)的頻譜。通過計算漏直流穩壓電源電壓波形的傅里葉級數,或者只需計算基本分量然后對包線取近似值(1除以調和數和基本分量),便可完成上述計算。在高頻完成進一步的調節(1/ (pi *上升時間)),如7MHz以上頻率所示。下一步,用該直流穩壓電源電壓除以寄生電容的電抗。有趣的是,低頻輻射為扁平穩定狀態,直到頻率穿過由上升時間設定的極點為止。最后,CISPR B 類規定也被繪制成圖。僅 0.1 pF 的寄生電容和一個高壓輸入,輻射就已接近于規定值。
EMI 問題也存在于更高的頻率,原因是輸入線路傳輸共振引起的直流穩壓電源電路共振和輻射。共模濾波可以幫助解決這些問題,因為在 C_Stray2存在大量的電容。例如,如果電容大小為 20 pF,則其在 5MHz 下阻抗低于 2 K-Ohms。我們可以在直流穩壓電源電路和50 Ohm 測試電阻器之間增加阻抗足夠高的共模電感,以降低測得輻射。更高頻率時,也是如此。
總之,使用高壓、非隔離式直流穩壓電源時,共模直流穩壓電源電流會使 EMI 輻射超出標準規定。在一些雙線式設計中(無基底連接),解決這個問題尤其困難,因為有許多高阻抗被包含在內。解決這個問題的最佳方法是最小化寄生電容,并對開關頻率實施高頻脈動。頻率更高時,直流穩壓電源電路其余部分的分散電容的阻抗變小,因此共模電感可以同時降低輻射發射和傳導發射。
- 上一篇:電動汽車對充電機充電技術的要求解析 2017/7/28
- 下一篇:直流穩壓電源MOS的損耗與選型方案 2017/7/28
